5/25-27·西安·电力交易员研修班
公告称,本次业绩快报是公司财务部门初步核算的结果,未经会计师事务所审计,具体财务数据将在 2025 年年度报告中详细披露。敬请广大投资者谨慎决策,注意投资风险。
王老师18911725159
文丨山西省招标投标公共服务平台
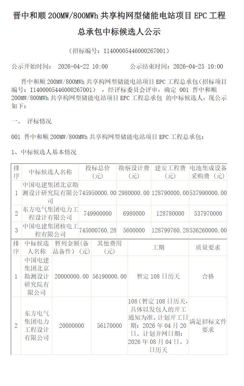
北极星储能网讯:2026年4月22日,山西晋中和顺200MW/800MWh共享构网型储能电站项目EPC工程总承包中标候选人公示。前三名中标候选人依次为:中国电建集团北京勘测设计研究院有限公司、东方电气集团电力工程设计有限公司、中国电建集团核电工程有限公司。投标单价区间为0.931~0.937元/Wh。

2026年3月27日,该项目发布招标公告,总投资75000万元,合单价0.938元/Wh。项目位于山西和顺经济技术开发区,项目占地面积70亩,新建一座220kV升压站,电压等级为220kV/35kV,本期新建1台200vA主变。项目允许联合体投标。
原文如下:


微信规则改版,想更早获得“储能消息”推送更新?点本页面左上角“北极星储能网”,主页点“关注”,并点右上角选择“设为星标”与“置顶”!
]article_adlist-->
特别声明:北极星转载其他网站内容,出于传递更多信息而非盈利之目的,同时并不代表赞成其观点或证实其描述,内容仅供参考。版权归原作者所有,若有侵权,请联系我们删除。
凡来源注明北极星*网的内容为北极星原创,转载需获授权。
往期回顾
]article_adlist-->
储能,韩系电池巨头的“续命”战场
高频部署!李强总理两月四提储能!
元股证券:ygzq.hk

2026年Q1储能系统中标TOP10!新源智储/融和元储/国宁新储/中车/比亚迪名列前茅
中资控股,英国户储龙头轰然破产!
谎报故障、刻意隐瞒!储能企业操纵电力市场获最重罚单!
]article_adlist-->
END
欢迎文末留言讨论





戳“阅读原文”一起来充电吧!
]article_adlist-->
配资炒股
]article_adlist-->
觉得文章不错,请点赞、点亮在看

]article_adlist-->

海量资讯、精准解读,尽在新浪财经APP
移动炒股配资|股票杠杆与配资服务平台提示:本文来自互联网,不代表本网站观点。